日期:2025-07-08 16:11:15

IT之家 7 月 7 日消息实盘配资平台,华为路由 X1 Pro 陶瓷白目前已在京东上架并开启预售,将于明天 0 点开启首销,这款路由器主打“灵犀天线、内置星闪网关”,定价 899 元。
京东华为路由 X1 Pro 陶瓷白配色
899 元
直达链接
]article_adlist-->
该路由器采用了圆柱形机身和隐藏式天线设计,摒弃了传统路由器“八爪鱼”式的外置天线,哑光材质与细腻纹理的结合,使其能够轻松融入北欧风、极简风、工业风等多种家居风格。
该路由器搭载灵犀天线(机身内置了 11 根天线),包括 5 根全向高增益天线、5 根定向智能天线和 1 根星闪天线,搭载了华为自研的智能天线算法,能够实时识别设备的位置和状态,并通过微秒级切换,动态调整天线阵列,使用最优的高增益天线组合进行信号传输。这种“雷达扫描式”的信号优化,确保了每个方向的用户都能获得高质量的网络体验,信号增益高达 6dB。

此外,X1 Pro 路由支持 Wi-Fi 7 技术,速率高达 3.6Gbps。通过双频聚合(MLO)技术,设备可以同时连接 2.4GHz 和 5GHz 两个频段,带来更高的速率和更低的时延。Wi-Fi 7 的加持还为 X1 系列带来了更强的网络抗干扰能力和更低的时延。
IT之家注意到,除了灵犀天线技术外,华为路由 X1 系列还内置了星闪网关,兼容星闪、蓝牙和 Wi-Fi 三种连接协议。得益于星闪网关的集成,消费者无需再单独购买网关设备,即可轻松实现智能设备间的控制和联动。星闪技术不仅提升了设备连接的稳定性,还显著降低了功耗。
例如,华为智能门锁接入星闪网关后,续航能力提升 40%。此外,星闪网关支持鸿蒙智联生态设备的自动发现和一键配对,用户只需打开智慧生活 App,即可快速完成设备添加,无需繁琐的设置流程。
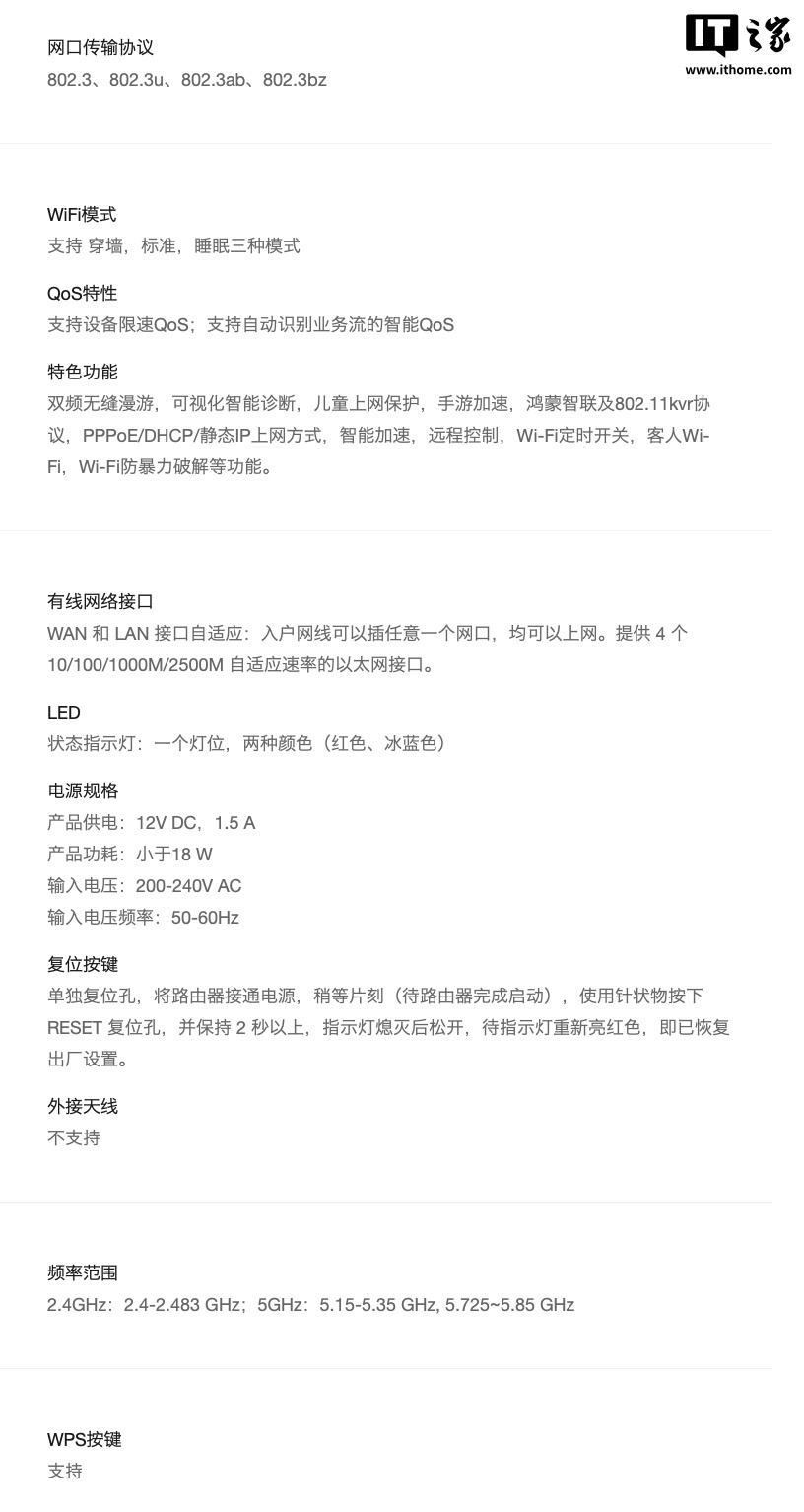
IT之家附路由器参数如下:实盘配资平台

广告声明:文内含有的对外跳转链接(包括不限于超链接、二维码、口令等形式),用于传递更多信息,节省甄选时间,结果仅供参考,IT之家所有文章均包含本声明。
]article_adlist-->
声明:新浪网独家稿件,未经授权禁止转载。 -->
传金所配资提示:文章来自网络,不代表本站观点。